农组委发[2016]17号
执委会办公室、各展团、各工作组、各有关单位:
按照《关于开展2016年全国名优果品区域公用品牌申报工作的通知》(农组委发[2016]3号)的有关要求,经过农业部优质农产品开发服务中心组织各地遴选推荐、形式审查、专家审核、网上公示及组委会审定等程序,决定授予临海蜜桔等100个品牌为第十四届中国国际农产品交易会2016年全国名优果品区域公用品牌。
希望获得荣誉的单位以此为契机,不断加强管理,进一步挖掘和弘扬品牌价值与影响力,提高产品的市场竞争力,为促进农业发展方式转变,加快推进现代农业发展进程做出更大的贡献。
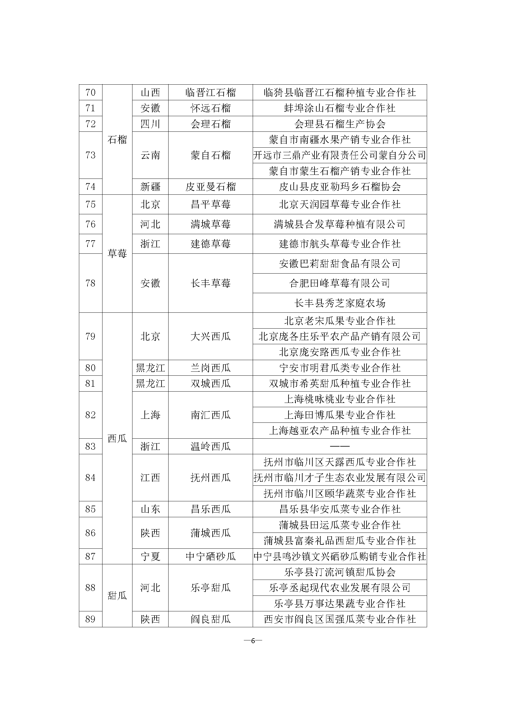
附件:第十四届中国国际农产品交易会2016年全国名优果品区域公用品牌名单
第十四届中国国际农产品交易会组委会
2016年10月21日
附件:
第十四届中国国际农产品交易会2016年
全国名优果品区域公用品牌名单







